🎯聚焦 科技、软件与AI领域 的优质内容分享

每日精选 各种实用软件、AI工具、GitHub 优质项目、iOS&安卓(破解)脚本(软件)、4K影视资源与玩机技巧,让探索科技成为生活方式

💬 讨论组: @JianjiaoQun
🔍 频道索引: @TGSearchCNBot
📂 搜索群: @XiuerSearch
☁️ 云盘合集: @XiangxiuNBB
🎬 精品影视: @Oscar_4Kmovies

广告/合作: @XiangxiuerBot
我们不只是搬运资源,更在传递好奇与创造的力量
7月2日·秀儿科技报 ▎星期三·精选资讯

¤ 高铁充电宝大松绑!不查3C标识,登机党狂喜!

¤ 微信年度“神功能”上线!朋友圈点赞红点终于消失了?!

¤ 《新华字典》惊爆“小孩是累赘”言论!出版社紧急回应!

¤ 业主装修挖出“人骨”!警方回应:竟是买土挖到坟,吓哭邻居!

¤ 虐猫考生第一入围事业编被取消资格!正义虽迟但到!

¤ 83名大学生期末集体作弊被抓!高校通报震动教育界!

¤ 银行女职员诈骗近亿!6000万狂打赏男主播,豪掷千金的背后!

¤ 安兔兔6月安卓旗舰性能榜出炉!你的手机上榜了吗?!


📬 详情点击下面讯息查看😄

🆕 12306:高铁携带充电宝无需3C标识检查

🆕 微信上线不接收共同好友点赞提醒功能

🆕 《新华字典》例句“小孩是累赘”引争议

🆕 河南业主装修挖出多块人骨

🆕 网传虐猫考生入围事业编被取消资格

🆕 山东一高校83名学生期末考核违规作弊

🆕 五台山僧人将米扔出殿外被劝返回家

🆕 现金买黄金钻石超10万元需上报

🆕 银行女职员诈骗近亿元:花6000万打赏主播

🆕 安兔兔公布6月安卓旗舰手机性能排行

标签:#科技资讯 #新闻摘要 #科技新闻

👋👋 大家下午好!😆😆

📮 频道 | 🪧 群聊 | 中文包
📺 《雷霆特攻队 Thunderbolts》(2025)4K 杜比视界&HDR 流媒体版 杜比全景声DDP5.1.Atmos 简英特效字幕

📃 六大网盘合集

标签:#电影 #雷霆特工队 #新复仇者联盟

📮 频道 | 🪧 群聊 | 中文包
秀儿の科技软件|资源分享社🎀
🔖 Msky公益服 | 天天掉码,600T片库全白嫖  600T超大影视资源盘,集齐11932部电影+6020季剧集,看片如开盲盒!每日掉码送号,注册免费还能玩猜码游戏,不氪一分钱也能爽爽白嫖  别怪我没提醒,名额只放1000个,再犹豫只能眼看别人爽 😌Msky频道 | Mskey群组 ▶️开号Bot:@GYFMsky_bot ☁️保号规则:100签到+活跃1次发言 已经没了😄😄 腐竹还给了我们频道几个公益服的注册码我此贴文中进行猜码活动,大家可以来试试哦 1️⃣ MSKY-30-Re…
Msky公益服注册码还有最后5个,大家上一局活动没抢到的,试试这次吧

▶️开号Bot:@GYFMsky_bot 
☁️保号规则:100签到+活跃1次发言

都没了
1️⃣ MSKY-30-Register_7E*h5rZ*Jh

提示:是物理学中“力”的符号,也是“频率”的单位赫兹(Hertz)之前那个字母。
提示:在摩尔斯电码中,它被表示为“·—··”。它也常被用来代指“左边”(Left)


2️⃣ MSKY-30-Register_q*OYW*5o93
AI出题错误 作废


3️⃣ MSKY-30-Register_8*vb*NMPmL

提示:是国际象棋中“兵”的缩写首位。
提示:在化学元素周期表中,元素“铍”的符号位于第几位


4️⃣ MSKY-30-Register_VcXef*U*mj
挖坑哇错了 这个作废了

5️⃣ MSKY-30-Register_nu*h*FHfNI

提示:是阿拉伯数字的开端,也是一根独立的棍子
提示:是构成水的两个化学元素中,原子量较大的那个


答出来了 不要忘记在评论区晒出你兑换的截图哦!

标签:#Msky #emby #公益服 #影视 #开注

📮 频道 | 🪧 群聊 | 中文包
🔖 Msky公益服 | 天天掉码,600T片库全白嫖

 600T超大影视资源盘,集齐11932部电影+6020季剧集,看片如开盲盒!每日掉码送号,注册免费还能玩猜码游戏,不氪一分钱也能爽爽白嫖

 别怪我没提醒,名额只放1000个,再犹豫只能眼看别人爽

😌Msky频道 | Mskey群组

▶️开号Bot:@GYFMsky_bot
☁️保号规则:100签到+活跃1次发言

已经没了😄😄
腐竹还给了我们频道几个公益服的注册码我此贴文中进行猜码活动,大家可以来试试哦
1️⃣ MSKY-30-Register_**mJugq8aQ
提示:off反义词是?


2️⃣ MSKY-30-Register_ldfQLfXJ*Z
提示:哪个数既不是奇数也不是偶数?


3️⃣ MSKY-30-Register_6fU**VYsSX
提示:狗🐶的谐音英文是什么?


4️⃣ MSKY-30-Register_bt*m6CoZf8
提示:今天几号?


5️⃣ MSKY-30-Register_*9HylCi0C*
提示:柠檬富含什么?
提示:1-10中已婚男人最喜欢的数字是什么?


答出来了 不要忘记在评论区晒出你兑换的截图哦!

标签:#Msky #emby #公益服 #影视 #开注

📮 频道 | 🪧 群聊 | 中文包
🔖 Tiktok | v40.6.3 抖音国际版 解锁全部国家任意切换版+视频去水印+去广告+高度自定义功能

🏬苹果端 v40.6.0 | 🖥安卓端 v40.6.3

⚠️ 登录不上的看这里

标签:#Tiktok #去水印 #抖音 #抖音国际版

📮 频道 | 🪧 群聊 | 中文包
7月2日·秀儿科技报 ▎星期三·精选资讯

¤ 马斯克惊天计划!2026盲人复明,2028人类变AI,颠覆世界?!

¤ 拒执罪新规7月1日生效!老赖末日降临,判决书不再“打白条”!

¤ 证监会换新Logo引爆股民狂欢!“解套有望了”霸屏热搜?!

¤ 华系车重磅补贴!河南狂撒钱,每车最高3000元,定向扶持国产车!

¤ 充电宝上高铁新规曝光!不查3C、不限品牌,只看能量值?!

¤ 美团“浣熊食堂”大揭秘!三年狂建1200家,外卖厨房要变天?

¤ 全国首个互联网互动广告合规指引出炉!广告一键关闭,告别“牛皮癣”!

¤ 《哪吒之魔童闹海》狂轰154.45亿!打破113项纪录,全球动画片票房登顶!

📬 详情点击下面讯息查看😄

🆕 拒执罪新规7月1日施行

🆕 浙江发布全国首个互联网互动广告合规指引

🆕 长沙拟将中华田园犬移出《危险犬只名录》

🆕 证监会更换新logo

🆕 马斯克公布脑机接口最新规划

🆕 河南省上牌20万元及以上“华系车”每车补贴3000元

🆕 国铁12306回应“充电宝上高铁”要求

🆕 美团宣布正式推出“浣熊食堂”

🆕 首批二代身份证迎来换证高峰

🆕 电影《哪吒之魔童闹海》最终票房154.45亿

标签:#科技资讯 #新闻摘要 #科技新闻

👋👋 大家晚上好!😆😆

📮 频道 | 🪧 群聊 | 中文包
🔖 XiaoMusic | 让小爱音箱秒变无限点歌机

 XiaoMusic 解锁小爱音箱封印,支持语音点歌yt-dlp自动下载音乐本地播放音频文件,还能管理歌单、收藏夹,Web 控制台操作简洁清爽。搭配 Docker 一键部署,立刻把小爱变成全能家庭 KTV,不再受限官方资源!

 一声“小爱播放DJ”,下一秒全屋摇滚上线!

📬 XiaoMusic | 🐙 XiaoMusic

标签:#XiaoMusic #小爱音箱 #yt-dlp #语音点歌 #音乐

📮 频道 | 🪧 群聊 | 中文包
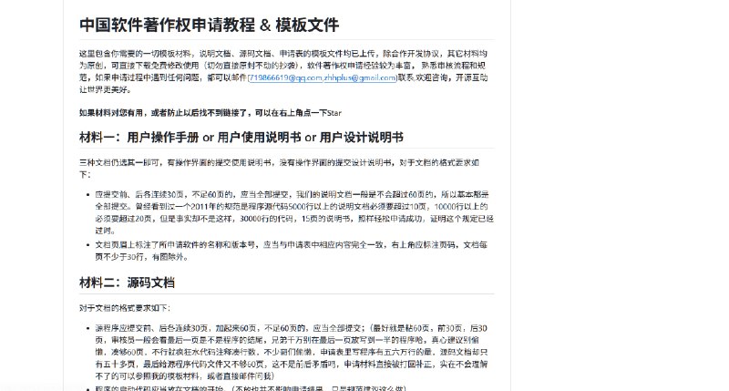
🔖 China software copyright | 软件著作权申请全套模板和详细教程

 提供申请表、源码文档、用户手册等全流程模板,附带代码行数统计工具与补正指南,覆盖个人与企业场景,助你一次性通过审核不踩坑

 一份模板在手,申请不再像打怪通关

🐙 China-software-copyright

标签:#Chinasoftwarecopyright #软件著作权 #著作权申请模板 #著作权

📮 频道 | 🪧 群聊 | 中文包
🔖 HivisionIDPhotos | 开源AI证件照神器

 轻量离线运行,一键搞定证件照抠图、排版、美颜、尺寸定制,支持多平台部署和Gradio Web 界面,还可打包进小程序或客户端,简直是隐私友好型找工工具首选

 证件照别再花冤枉钱,动动手指自己搞定

📬 在线使用 | 🐙 HivisionIDPhotos

标签:#HivisionIDPhotos #证件照 #AI #抠图

📮 频道 | 🪧 群聊 | 中文包
🔖 KKPlayer | iOS 免费 IPTV 播放器,支持直播源自定义与视频缓存

 一款专为 iOS 设计的 IPTV 与在线视频播放器支持导入 M3U8 播放源,自动加载频道列表,轻松畅看全球直播。同时支持输入任意视频链接在线播放,告别跳网页的麻烦。

VIP功能更是加分:不仅能 缓存部分在线视频以便离线观看,还支持无限添加源、格式兼容增强、皮肤切换

 适合想在手机上追海外台、体育直播、私人源流媒体的用户,不用越狱也能实现自由挂源、畅快观看

🏬 App Store商店

开发者还给了我们频道三个永久码
我此贴文中进行猜码活动
,大家可以来试试哦

好给力!全部猜出来啦😆😆
1️⃣ LP9T4* * *64* *
提示:光合电子传递链末端氧化还原酶简称什么?
提示:锰 化学元素符号是什么?

答案:LP9T4FNR64MN


2️⃣ J3H743R* *3LH
提示:0-5以内的其中一个?
提示:帆船(打一数字)

答案:J3H743R343LH


3️⃣ *L6LHWLLH*E*
提示:6翻了?
提示:倒立后会增加一半(打一数字)
提示:仇人已除(打一数字)

答案:9L6LHWLLH6E9


答出来了 不要忘记在评论区晒出你兑换的截图哦!

标签:#KKPlayer #IPTV #直播源 #视频 #M3U8

📮 频道 | 🪧 群聊 | 中文包
📺 《人生开门红 The Open Door》(2025)4K 杜比视界&HQ高码率 60帧 流媒体版 DTS环绕声5.1 简中字幕

📃 六大网盘合集

标签:#电影 #人生开门红

📮 频道 | 🪧 群聊 | 中文包
🔖 MoonTV | 免费多源聚合影视播放器,Docker/Vercel 一键部署

 基于 Next.js 14 的开源影视聚合播放器,支持 多资源站搜索、在线播放、收藏记录同步,还能 去广告、离线缓存。支持 Docker 一键部署,也可挂到 Vercel,PWA 模式适配桌面与移动端,开箱即用,体验拉满

隔壁*️⃣音海拾贝服主依据此项目自己部署了一个,欢迎大家使用,友情提醒播放视频中有水印及广告哦 切勿上当受骗😰

🔗https://video.makifx.com/

💬密码:yinhai

🐙 MoonTV

标签:#MoonTV #影视 #视频播放器

📮 频道 | 🪧 群聊 | 中文包
🔖 Spotify | v9.0.62 声破天 去广告去除多种限制修改版

Spotify,全球领先的流媒体音乐平台,汇聚海量歌曲。此修改版去除多项限制,让你自由选择歌曲、切换曲目、随机播放,去除更新提示、禁用强制乱序,更内置Musixmatch歌词功能,带来极致听歌体验!

🥜 友情提醒:安卓端需要登录2次,一次网页端 一次APP端 就能解锁Premium啦

🏬 9.0.56 Mod  |  📱 9.0.62 Mod

标签:  #Spotify #声破天 #音乐

📮 频道 | 🪧 群聊 | 中文包
6月30日·秀儿科技报 ▎星期一·精选资讯

¤ 浦东机场“24小时通关”国际航班!出境大提速!

¤ “中国核潜艇之父”黄旭华安葬!共和国脊梁永垂不朽!

¤ “朱雀玄武敕令”改名被拒!13个月狂改11次,警方怒吼:扰乱秩序!

¤ 雷军7月2日返场直播!小米将有何惊人动作,米粉准备好了吗?!

¤ 《哪吒2》票房狂轰159亿下映!全球影史第五,国产动画再创奇迹!

¤ 大量机场拦截充电宝流向二手平台!安全隐患巨大,你的充电宝有猫腻吗?!

¤ 日本惊爆明年征收“单身税”!单身狗每月最高交1650日元,只为补贴育儿家庭!

¤ 特朗普T1手机“美国制造”谎言被戳穿!竟是中国公司生产,官网急撤标签!


📬 详情点击下面讯息查看😄

🆕 浦东机场国际、港澳台出发开启“24小时通关”

🆕 “中国核潜艇之父”黄旭华今日安葬

🆕 朱雀玄武敕令改名被拒,警方回应

🆕 雷军宣布7月2日返场直播

🆕 《哪吒2》6月30日将在影院下映

🆕 大量机场拦截充电宝流入二手平台

🆕 日媒:日本拟明年征收单身税

🆕 美媒:特朗普T1手机被曝由中国公司生产

🆕 海关总署:恢复部分日本水产品进口
标签:#科技资讯 #新闻摘要 #科技新闻

👋👋 大家晚上好!😆😆

📮 频道 | 🪧 群聊 | 中文包
🔖 EBOOK ETC | 高质量电子书下载宝库,三格式全、全平台读

 EBOOK ETC 是一个聚合型电子书下载库,涵盖微信读书、京东读书、喜马拉雅等平台热门资源,覆盖经典文学、职场创业、技术手册等各类题材。每本书都提供 epub、mobi、azw3 三种格式,轻松适配你手上的 Kindle、iPad 或安卓阅读器。
 按标签分类整理好,还支持 目录索引+Ctrl+F 快速定位找书,阅读党、知识收集控必收!

🐙 EBOOK ETC

 你还在被某读书APP的会员套路?这才是白嫖快乐的正确打开方式

标签:#EBOOKETC #电子书 #微信读书 #Kindle #书源

📮 频道 | 🪧 群聊 | 中文包
🔖 Mini Rack | 极简家庭机柜构建指南,DIY 发烧友的理想项目

 想在家搭个 NAS 或服务器集群,却不想搞一整个 42U?Mini Rack 项目正好适合你!由知名极客 Jeff Geerling 维护,这个开源仓库详细记录了如何构建一个小巧实用、结构紧凑的 mini 机柜,适配树莓派、迷你交换机、UPS、电源模块等,适合家庭或工作室环境,既实用又充满极客美感

 你可以先照着他的构建方案搭一个 6U 原型出来,再根据自己的需求加挂网络设备或软路由,整个过程又实用又上头

🐙 mini-rack

标签:#Nas #MiniRack #家庭机柜 #DIY机柜

📮 频道 | 🪧 群聊 | 中文包
🔖 daily-arXiv-ai-enhanced | AI 自动总结 arXiv,每天看论文像刷新闻

 看 arXiv 太累?每天几十篇谁扛得住?daily-arXiv-ai-enhanced 这款开源神器直接帮你 自动爬取论文 + 用 LLM 生成中文摘要,支持多领域(如 cs.CV、cs.CL、cs.GR),每天定时更新,内容展示托管在 GitHub Pages,免费用、无服务器、全自动,还能根据你关注的关键词/作者高亮推送,刷起来像逛公众号

 建议你 fork 一份自用,每天早上打开网页,十分钟扫完最新 AI 论文精华。

🐙 daily-arXiv-ai-enhanced

标签:#arXiv助手 #AI #论文摘要 #GitHubPages #科研 #论文

📮 频道 | 🪧 群聊 | 中文包
🔖 Z2H字帖 | 在线字帖生成,语英双语一键出稿

 Z2H 是一款支持汉字、英文、数字字帖生成的在线工具,可选描红笔画、自定义字体,自动排版生成 PDF,适合打印练字或定制作业使用。无需注册,学生、家长、老师都能快速上手,实用又高效!

 一键出字帖,家长辅导效率+100

📬 Z2H字帖

标签:#Z2H #字帖生成 #在线练字 #字帖 #学习

📮 频道 | 🪧 群聊 | 中文包
🔖 学种菜 | 零基础学种植的知识宝库

 涵盖蔬果花药等多类作物种植方法与管理要点,包含施肥、防虫、繁殖、养护经验等实用技巧,新手也能一看就懂、一试就会

 谁说种菜难?从点开这个网站开始简单了

📬 学种菜

标签:#蔬菜 #学种菜 #种植教程 #病虫害防治 #种植

📮 频道 | 🪧 群聊 | 中文包
🔖 JetBrains 全家桶激活命令 | 一条命令全平台搞定 IDEA/PyCharm/CLion 激活

 JetBrains 各大 IDE(IDEA、PyCharm、CLion、GoLand 等)激活麻烦?这条命令直接帮你解决。支持 Windows、macOS、Linux 三大系统,一条命令自动识别并注入激活参数,无破解补丁、无修改主程序、零配置 全自动搞定。还可开启 Debug 模式查看详细流程,支持源码透明查看,安全溯源 无后门

📱 PowerShell命令(全自动)

🖥 Windows PowerShell:
irm ckey.run|iex

🔘加 debug 查看完整流程:
irm ckey.run/debug|iex

🔘仅查看源码(不执行):
irm ckey.run


💻 Linux / WSL / Ubuntu:
wget --no-check-certificate ckey.run -O ckey.run && bash ckey.run

🔘Debug 模式:
wget --no-check-certificate ckey.run/debug -O ckey.run && bash ckey.run


💻 macOS(Intel / M 系列):
🔘使用 curl:
curl -L -o ckey.run ckey.run && bash ckey.run

🔘Debug 模式:
curl -L -o ckey.run ckey.run/debug && bash ckey.run


 不想再碰破解补丁的快来,这才是最舒服的激活姿势

📬 JetBrains激活项目
🔘需联网使用,首次执行需下载 jar 文件
🔘激活前请备份好.java 和 JetBrains 配置文件哦!


📑 相关阅读:
🔖 lsix | 一键激活 JetBrains IDE 的 bin 工具


标签:#JetBrains #JetBrains激活 #IDEA破解 #PyCharm激活 #脚本

📮 频道 | 🪧 群聊 | 中文包
Back to Top