🎯聚焦 科技、软件与AI领域 的优质内容分享

每日精选 各种实用软件、AI工具、GitHub 优质项目、iOS&安卓(破解)脚本(软件)、4K影视资源与玩机技巧,让探索科技成为生活方式

💬 讨论组: @JianjiaoQun
🔍 频道索引: @TGSearchCNBot
📂 搜索群: @XiuerSearch
☁️ 云盘合集: @XiangxiuNBB
🎬 精品影视: @Oscar_4Kmovies

广告/合作: @XiangxiuerBot
我们不只是搬运资源,更在传递好奇与创造的力量
这就是传说中的控股吗🤨,况且还没有一个绿的🤡
秀儿の科技软件|资源分享社🎀
#电影资讯 好评如潮的国产灾难片《#峰爆》上演山崩地裂,十六万人的生死攸关 灾难片《#峰爆》终极预告出了,看着还挺燃!
#电影资讯 👈🏻查看更多
2021峰爆 60帧 (2160P 4K)画质
观看无压力


百度云 | 阿里云盘
👆🏻(提取码yezi)
------------------------------
🔴需证书&VPN&奈菲车见🔺置顶
👥 微信交流群🔺见置顶
🏠 频道 @jianjiaoPD
🎩 讨论组 @jianjiaoQUN
#电影资讯 👈🏻查看更多
#斗破苍穹 #三年之约

资源已失效
在线高清无水印
M3u8格式打开即看
🔺第一集 🔻第二集

拜托🙏🏻转发请留名出处,谢谢
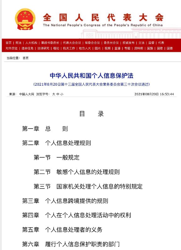
中华人民共和国个人信息保护法》于2021年11月1日起施行

▎法律明确不得过度收集个人信息、大数据杀熟,对人脸信息等敏感个人信息的处理作出规制,完善个人信息保护投诉、举报工作机制等


《中华人民共和国个人信息保护法》明确:

①通过自动化决策方式向个人进行信息推送、商业营销,应提供不针对其个人特征的选项或提供便捷的拒绝方式;

②处理生物识别、医疗健康、金融账户、行踪轨迹等敏感个人信息,应取得个人的单独同意;

③对违法处理个人信息的应用程序,责令暂停或者终止提供服务。


🏠 频道 @jianjiaoPD
🎩 讨论组 @jianjiaoQUN
监考老师没收学生东西,学生开启查找“我的设备”,发现东西被偷偷贩卖!🤬🤬
#好剧安利 #电影资讯

年度最佳锁定,豆瓣9.7分又一部超高分动画横空出世

“年度最佳锁定!!!”
“十月励志番!!!”
“只有成年人才能看懂!!!”


仅用三集的内容,就戳到无数观众的泪点,在豆瓣收获9.7的高分,首先登上“最强十月番”乃至“2021年度最佳”的候选名单,良心安利这部改编自 #十日草辅 创作的同名漫画,WIT STUDIO霸权社十周年献礼巨作的#国王排名

原作在在业内素有“40页内必流泪”的名头,作者总能戳到观众心底最软的地方
------------------------------

《国王排名》兼顾了冒险、奇幻、友情与成长,并有着接二连三的神展开和感人至深的人物刻画,充满着寓言般的童趣,却拥有着童话里少见的残酷。

它的画风简单明快,看起来是给小孩子看的成长励志,可其中细节却铺陈着只有大人才能共情的情感成熟。

表面恶的人可能不是坏人,慈眉善目的却别有目的。

每一个角色都有自己的格局,每一个人物的多面性也都有反射出多元的纵深。
-------------------------------
👀 Via @1905电影网
🔴证书&VPN&奈菲车需求看置顶
名侦探柯南:绯色的子弹
日语中字1080P(2021


豆瓣评分:5.8
▎日本 / 动作 / 动画 / 悬疑 / 2021-04-17(中国大陆)上映 / 片长110分钟

▎剧情简介在👇🏻评论区

➡️百度网盘」提取码:yezi
(视频中选择ass文件即可有中文字幕字幕)

🔴证书&VPN&奈菲车需求看置顶
抽奖群: TG 尖叫指令 中文 社区 🎯
奖品名称: 🍎抽美区Apple苹果ID一个,送给大家

▎本奖品由七七赞助,想看 #Netflix 又没有账号,巴西地区,车主自用,价格便宜,长期稳定哈,有需要的一定给找联系我哦👉🏻 @banzhuan241

▎群友微信交流群👇🏻
https://t.me/jianjiaoPD/1849
🏠 频道 @jianjiaoPD
🎩 讨论组 @jianjiaoQUN
奖品数量: 1
开奖方式: 按时间自动开奖
开奖时间: 2021-10-30 08:00
状态: 待开奖

具体参与方式请在群内发送『怎么抽奖』进行查询。
福利🧧放送,月底临近,苹果UDID证书原60/现40RMB一年

▎苹果证书可以签名第三方破解软件,是个人证书哦!安全稳定!下月将大幅度涨价,这次价格将是历史最低,有需要请快快入手!

联系: @Zhuliyer
详情点我👈🏻
Facebook正式改名Meta,一个元宇宙新纪元由此开始

▎2021年10月28日,在成立了十七年零八个月后,Facebook正式宣布战略转型。曾经的大拇指标志被撤下,取而代之的是一个类似于“无穷”的新标志和一个新名字——Meta。

▎如您有以下需求请联系 @Zhuliyer
个人证书👈🏻 | 👉🏻买VPN送会员
昨夜全球老酒节在杭州举行 “阿里拍卖”

▎1瓶1957年贵州茅台酒, 拍卖成交价:1560000

👍🏻投资酱酒就是投资未来🤣

------------------------------
▎有需要企业证书的 点击频道
置顶联系 @Zhuliyer
------------------------------
▎本频道合作VPN
买机场送会员👉🏻点我直达
#电影资讯 👈🏻查看更多
惊悚恐怖《深宅》HD1080P.中英双字(2021

‼️😱有深海恐惧症的同学,这部剧不适合您,所以谨慎观看哦
(有需要企业证书的点击频道置顶联系 @Zhuliyer

▎法国 / 惊悚 / 恐怖 / 2021-06-30(法国)上映 / 片长85分钟

剧情简介👇🏻在评论区

▎「百度网盘」提取码:yezi
(暂无阿里云盘,日后有的话我会补上)
Back to Top