🎯聚焦 科技、软件与AI领域 的优质内容分享

每日精选 各种实用软件、AI工具、GitHub 优质项目、iOS&安卓(破解)脚本(软件)、4K影视资源与玩机技巧,让探索科技成为生活方式

💬 讨论组: @JianjiaoQun
🔍 频道索引: @TGSearchCNBot
📂 搜索群: @XiuerSearch
☁️ 云盘合集: @XiangxiuNBB
🎬 精品影视: @Oscar_4Kmovies

广告/合作: @XiangxiuerBot
我们不只是搬运资源,更在传递好奇与创造的力量
🎮🟢#战神:诸神黄昏》抢先试玩报告新鲜出炉,无严重剧透,放心食用

🦜💪神话般的PS5沉浸感,多样的战斗选项,国度威胁和探索......

以及新的敌人、地点、游戏玩法、视觉效果等,都能让你血脉偾张,给你一个难以忘怀的刺激时刻🤘🤘
IMG_9703.JPG
4.2 MB
😀😀软件名称:元气小组件☺️

元气小组件是一款元气满满的桌面组件App,提供多款不同样式桌面组件。简单操作,轻松助您管理桌面。


▍组件多样😀
元气小组件提供了丰富的实用组件:锁屏组件、照片墙、X-面板、电量、生辰、打卡、天气、快捷方式、健康码、行程卡、小纸条、便签、每日计划、生命计时、日历、时钟、照片、倒计时、纪念日......等等,背景都可以随心设定哦,美化桌面方便快捷!

▍随心编辑😀
- 切换多种字体样式和颜色
-上传本地图片作为小组件背景
- 支持透明背景

内购教程😵‍💫
在App Store 中搜索元气小组件,我们可以看到【APP 内购买】选项,点击【获取】,即可自动跳转到应用内进行内购。

⚠️⚠️切记在付款时一定要看到付款金额为 ¥0。

▍下载地址😀
➡️点我直达下载➡️➡️

#免费解锁 #内购 #AppStore #元气小组件
#快捷指令 自动做 #双11任务

天猫双 11 喵果总动员自动任务

🔺
功能说明:
支持 ios13-16 ipad 自动化 助力池
- 实现简单的淘宝双 11 喵果总动员自动任务

🔻快捷指令链接:
https://www.icloud.com/shortcuts/a28d108b69e3424688e9e1a837b46aeb

▍京东-1111 自动任务

🔺
功能说明:
- 实现简单的京东 1111 自动任务、组队、助力。

🔻快捷指令链接:
https://www.icloud.com/shortcuts/54518d4770cd4f899e42ccef7df9fb2d

▍淘宝预售攒幸运值自动任务

🔺功能说明:
- 实现淘宝 1111 攒幸运值自动任务
- 支持 多终端 多账号 ipad 自动化 助力池
- 兼容 ios13-16

🔻快捷指令链接:
https://www.icloud.com/shortcuts/a3a0270489444ea5a3fc3d34419276c7

▍常见问题与解决办法:

📮 文件夹不存在,文件路径不存在的无法运行指令?

解决办法:前往设置-apple id-icloud-关闭再打开icloud 云盘按钮

📮 如何抓去京东Cookie?
解决办法:
推荐 #alook 抓包,要注意的是,淘宝系抓包要多刷新“我的”页面几次,并且保持登录,别登出。
https://szd55vqajl.feishu.cn/docx/DX6gdWJRhoLsRqxriLHcfkDwndX

▍文章来源📃:@Leeco爱分享
https://mp.weixin.qq.com/s/r6Qx5S9RXkEkGObzdTtZeA
#iOS #快捷指令

脚本名称:京东-东东农场

▍更新时间:2022-10-16

▍V1.8更新内容:
- 更新 线路判断功能
- 兼容 ios13-16
- 优化 浇水任务顺序,解决无法完成浇水任务的问题

▍快捷指令链接:
https://www.icloud.com/shortcuts/f0405168aeeb41069b722fff515c6768

▍更多快捷指令脚本:
# 芭芭农场自动集肥料
# 饿了么-自动领豆
# 闲鱼-自动任务
https://mp.weixin.qq.com/s/NQAzS6LkBqTeutbILCpfyg
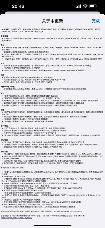
1分钟 | 带你了解新发布的iOS16.1系统,正式适配iPhone 14灵动岛(视频中有新功能及Bug修复总结💬

期待已久的iOS 16.1正式版已发布!
• iOS 16.1 (20B82)
• iPadOS 16.1 (20B82)
• tvOS 16.1 (20K71)
• HomePod 操作系统 16.1 (20K71)
• watchOS 9.1 (20S75)
• macOS 文图拉 13.0 (22A380)
Back to Top