聚焦 科技、软件与AI领域 的优质内容分享
每日精选 各种实用软件、AI工具、GitHub 优质项目、iOS&安卓(破解)脚本(软件)、4K影视资源与玩机技巧,让探索科技成为生活方式

💬 讨论组: @JianjiaoQun
🔍 频道索引: @TGSearchCNBot
📂 搜索群: @XiuerSearch
☁️ 云盘合集: @XiangxiuNBB
🎬 精品影视: @Oscar_4Kmovies

广告/合作: @XiangxiuerBot
我们不只是搬运资源,更在传递好奇与创造的力量
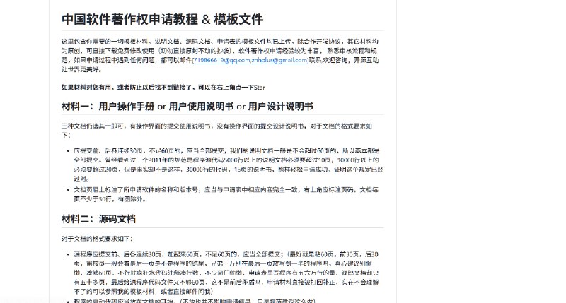
🔖 China software copyright | 软件著作权申请全套模板和详细教程

 提供申请表、源码文档、用户手册等全流程模板,附带代码行数统计工具与补正指南,覆盖个人与企业场景,助你一次性通过审核不踩坑

 一份模板在手,申请不再像打怪通关

🐙 China-software-copyright

标签:#Chinasoftwarecopyright #软件著作权 #著作权申请模板 #著作权

📮 频道 | 🪧 群聊 | 中文包
🔖 HivisionIDPhotos | 开源AI证件照神器

 轻量离线运行,一键搞定证件照抠图、排版、美颜、尺寸定制,支持多平台部署和Gradio Web 界面,还可打包进小程序或客户端,简直是隐私友好型找工工具首选

 证件照别再花冤枉钱,动动手指自己搞定

📬 在线使用 | 🐙 HivisionIDPhotos

标签:#HivisionIDPhotos #证件照 #AI #抠图

📮 频道 | 🪧 群聊 | 中文包
🔖 KKPlayer | iOS 免费 IPTV 播放器,支持直播源自定义与视频缓存

 一款专为 iOS 设计的 IPTV 与在线视频播放器支持导入 M3U8 播放源,自动加载频道列表,轻松畅看全球直播。同时支持输入任意视频链接在线播放,告别跳网页的麻烦。

VIP功能更是加分:不仅能 缓存部分在线视频以便离线观看,还支持无限添加源、格式兼容增强、皮肤切换

 适合想在手机上追海外台、体育直播、私人源流媒体的用户,不用越狱也能实现自由挂源、畅快观看

🏬 App Store商店

开发者还给了我们频道三个永久码
我此贴文中进行猜码活动
,大家可以来试试哦

好给力!全部猜出来啦😆😆
1️⃣ LP9T4* * *64* *
提示:光合电子传递链末端氧化还原酶简称什么?
提示:锰 化学元素符号是什么?

答案:LP9T4FNR64MN


2️⃣ J3H743R* *3LH
提示:0-5以内的其中一个?
提示:帆船(打一数字)

答案:J3H743R343LH


3️⃣ *L6LHWLLH*E*
提示:6翻了?
提示:倒立后会增加一半(打一数字)
提示:仇人已除(打一数字)

答案:9L6LHWLLH6E9


答出来了 不要忘记在评论区晒出你兑换的截图哦!

标签:#KKPlayer #IPTV #直播源 #视频 #M3U8

📮 频道 | 🪧 群聊 | 中文包
📺 《人生开门红 The Open Door》(2025)4K 杜比视界&HQ高码率 60帧 流媒体版 DTS环绕声5.1 简中字幕

📃 六大网盘合集

标签:#电影 #人生开门红

📮 频道 | 🪧 群聊 | 中文包
🔖 MoonTV | 免费多源聚合影视播放器,Docker/Vercel 一键部署

 基于 Next.js 14 的开源影视聚合播放器,支持 多资源站搜索、在线播放、收藏记录同步,还能 去广告、离线缓存。支持 Docker 一键部署,也可挂到 Vercel,PWA 模式适配桌面与移动端,开箱即用,体验拉满

隔壁*️⃣音海拾贝服主依据此项目自己部署了一个,欢迎大家使用,友情提醒播放视频中有水印及广告哦 切勿上当受骗😰

🔗https://video.makifx.com/

💬密码:yinhai

🐙 MoonTV

标签:#MoonTV #影视 #视频播放器

📮 频道 | 🪧 群聊 | 中文包
🔖 Spotify | v9.0.62 声破天 去广告去除多种限制修改版

Spotify,全球领先的流媒体音乐平台,汇聚海量歌曲。此修改版去除多项限制,让你自由选择歌曲、切换曲目、随机播放,去除更新提示、禁用强制乱序,更内置Musixmatch歌词功能,带来极致听歌体验!

🥜 友情提醒:安卓端需要登录2次,一次网页端 一次APP端 就能解锁Premium啦

🏬 9.0.56 Mod  |  📱 9.0.62 Mod

标签:  #Spotify #声破天 #音乐

📮 频道 | 🪧 群聊 | 中文包
6月30日·秀儿科技报 ▎星期一·精选资讯

¤ 浦东机场“24小时通关”国际航班!出境大提速!

¤ “中国核潜艇之父”黄旭华安葬!共和国脊梁永垂不朽!

¤ “朱雀玄武敕令”改名被拒!13个月狂改11次,警方怒吼:扰乱秩序!

¤ 雷军7月2日返场直播!小米将有何惊人动作,米粉准备好了吗?!

¤ 《哪吒2》票房狂轰159亿下映!全球影史第五,国产动画再创奇迹!

¤ 大量机场拦截充电宝流向二手平台!安全隐患巨大,你的充电宝有猫腻吗?!

¤ 日本惊爆明年征收“单身税”!单身狗每月最高交1650日元,只为补贴育儿家庭!

¤ 特朗普T1手机“美国制造”谎言被戳穿!竟是中国公司生产,官网急撤标签!


📬 详情点击下面讯息查看😄

🆕 浦东机场国际、港澳台出发开启“24小时通关”

🆕 “中国核潜艇之父”黄旭华今日安葬

🆕 朱雀玄武敕令改名被拒,警方回应

🆕 雷军宣布7月2日返场直播

🆕 《哪吒2》6月30日将在影院下映

🆕 大量机场拦截充电宝流入二手平台

🆕 日媒:日本拟明年征收单身税

🆕 美媒:特朗普T1手机被曝由中国公司生产

🆕 海关总署:恢复部分日本水产品进口
标签:#科技资讯 #新闻摘要 #科技新闻

👋👋 大家晚上好!😆😆

📮 频道 | 🪧 群聊 | 中文包
🔖 EBOOK ETC | 高质量电子书下载宝库,三格式全、全平台读

 EBOOK ETC 是一个聚合型电子书下载库,涵盖微信读书、京东读书、喜马拉雅等平台热门资源,覆盖经典文学、职场创业、技术手册等各类题材。每本书都提供 epub、mobi、azw3 三种格式,轻松适配你手上的 Kindle、iPad 或安卓阅读器。
 按标签分类整理好,还支持 目录索引+Ctrl+F 快速定位找书,阅读党、知识收集控必收!

🐙 EBOOK ETC

 你还在被某读书APP的会员套路?这才是白嫖快乐的正确打开方式

标签:#EBOOKETC #电子书 #微信读书 #Kindle #书源

📮 频道 | 🪧 群聊 | 中文包
🔖 Mini Rack | 极简家庭机柜构建指南,DIY 发烧友的理想项目

 想在家搭个 NAS 或服务器集群,却不想搞一整个 42U?Mini Rack 项目正好适合你!由知名极客 Jeff Geerling 维护,这个开源仓库详细记录了如何构建一个小巧实用、结构紧凑的 mini 机柜,适配树莓派、迷你交换机、UPS、电源模块等,适合家庭或工作室环境,既实用又充满极客美感

 你可以先照着他的构建方案搭一个 6U 原型出来,再根据自己的需求加挂网络设备或软路由,整个过程又实用又上头

🐙 mini-rack

标签:#Nas #MiniRack #家庭机柜 #DIY机柜

📮 频道 | 🪧 群聊 | 中文包
🔖 daily-arXiv-ai-enhanced | AI 自动总结 arXiv,每天看论文像刷新闻

 看 arXiv 太累?每天几十篇谁扛得住?daily-arXiv-ai-enhanced 这款开源神器直接帮你 自动爬取论文 + 用 LLM 生成中文摘要,支持多领域(如 cs.CV、cs.CL、cs.GR),每天定时更新,内容展示托管在 GitHub Pages,免费用、无服务器、全自动,还能根据你关注的关键词/作者高亮推送,刷起来像逛公众号

 建议你 fork 一份自用,每天早上打开网页,十分钟扫完最新 AI 论文精华。

🐙 daily-arXiv-ai-enhanced

标签:#arXiv助手 #AI #论文摘要 #GitHubPages #科研 #论文

📮 频道 | 🪧 群聊 | 中文包
已结束~
#抽奖活动 #福利活动

📺  秀儿联合Forward新视界举行抽奖活动,我们为大家准备了软件兑换码(永久版)送给频道内的小粉丝们,快冲呀!!!

🎥 Forward | AI加持的下一代本地播放器

Forward-新视界永久会员5折码:
『 折扣码限量-用完即无』

xiangxiuyyds.5

🎁 抽奖参与条件:
💙关注频道:
@jianjiaoPD

💙关注群组:
@inchmade_studio
🟠定时开奖日期:2025-07-04 12:00

😄 点击此处参加抽奖 😄
☁️ 抽奖详情: Tap Here


开奖之后1小时内找 @xiangxiuerBot 凭中奖截图领奖哦 逾期作废掉~
🔖 Z2H字帖 | 在线字帖生成,语英双语一键出稿

 Z2H 是一款支持汉字、英文、数字字帖生成的在线工具,可选描红笔画、自定义字体,自动排版生成 PDF,适合打印练字或定制作业使用。无需注册,学生、家长、老师都能快速上手,实用又高效!

 一键出字帖,家长辅导效率+100

📬 Z2H字帖

标签:#Z2H #字帖生成 #在线练字 #字帖 #学习

📮 频道 | 🪧 群聊 | 中文包
🔖 学种菜 | 零基础学种植的知识宝库

 涵盖蔬果花药等多类作物种植方法与管理要点,包含施肥、防虫、繁殖、养护经验等实用技巧,新手也能一看就懂、一试就会

 谁说种菜难?从点开这个网站开始简单了

📬 学种菜

标签:#蔬菜 #学种菜 #种植教程 #病虫害防治 #种植

📮 频道 | 🪧 群聊 | 中文包
🔖 JetBrains 全家桶激活命令 | 一条命令全平台搞定 IDEA/PyCharm/CLion 激活

 JetBrains 各大 IDE(IDEA、PyCharm、CLion、GoLand 等)激活麻烦?这条命令直接帮你解决。支持 Windows、macOS、Linux 三大系统,一条命令自动识别并注入激活参数,无破解补丁、无修改主程序、零配置 全自动搞定。还可开启 Debug 模式查看详细流程,支持源码透明查看,安全溯源 无后门

📱 PowerShell命令(全自动)

🖥 Windows PowerShell:
irm ckey.run|iex

🔘加 debug 查看完整流程:
irm ckey.run/debug|iex

🔘仅查看源码(不执行):
irm ckey.run


💻 Linux / WSL / Ubuntu:
wget --no-check-certificate ckey.run -O ckey.run && bash ckey.run

🔘Debug 模式:
wget --no-check-certificate ckey.run/debug -O ckey.run && bash ckey.run


💻 macOS(Intel / M 系列):
🔘使用 curl:
curl -L -o ckey.run ckey.run && bash ckey.run

🔘Debug 模式:
curl -L -o ckey.run ckey.run/debug && bash ckey.run


 不想再碰破解补丁的快来,这才是最舒服的激活姿势

📬 JetBrains激活项目
🔘需联网使用,首次执行需下载 jar 文件
🔘激活前请备份好.java 和 JetBrains 配置文件哦!


📑 相关阅读:
🔖 lsix | 一键激活 JetBrains IDE 的 bin 工具


标签:#JetBrains #JetBrains激活 #IDEA破解 #PyCharm激活 #脚本

📮 频道 | 🪧 群聊 | 中文包
🔖 帮朋友转发有偿招募 | iOS 越狱插件定制开发(14.0–17.0)

 需求方为跨境电商卖家,现寻找 iOS 14.0–17.0 越狱插件开发者,目标是替换系统相机的视频输入源,实现将电脑端 OBS 推流精准导入设备,用于私域直播用途。提供 USD 500–1,000 项目预算,支持先验后付。成功推荐者也可获 USD 50 奖励

 能吃透 iOS 视频通道 + 越狱环境的开发者快来,少有刚需项目,钱给得也不啰嗦

项目联系链接:@VentunoY

标签:#iOS #越狱 #OBS #插件定制 #悬赏 #招募
🔖 Remove & Docsmall | AI 抠图 + PDF 编辑,设计电商双工具组合拳

 集成 AI抠图、图片增强、PDF编辑 于一体,Remove支持一键去背景、上色、老照片修复,适合设计电商日常使用;而 docsmall 则主打图片+PDF压缩/转换/分割/格式互转,界面极简,功能全能,上传即用,不注册也能直接开工

 一边修图一边搞定PDF,谁还为文件整天焦头烂额?

📬 Remove | 📬 Docsmall

标签:#图片 #照片 #图片编辑 #removephotos #docsmall #抠图 #PDF

📮 频道 | 🪧 群聊 | 中文包
📺 《鱿鱼游戏3 Squid game 3》(2025)4K 杜比视界&HDR&SDR流媒体版 杜比全景声DDP5.1 简繁字幕

📃 六大网盘合集

标签:#电视剧 #鱿鱼游戏3 #鱿鱼游戏第三季

📮 频道 | 🪧 群聊 | 中文包
6月29日·秀儿科技报 ▎星期日·精选资讯

¤ 油价狂飙!95号汽油重返8元时代,加满一箱多花24元!

¤ 被打不敢还手?新治安管理处罚法来了!你的权益将如何被改变?!

¤ 上海地铁支付大升级!全线网银行卡、数字人民币秒刷过闸!

¤ 充电宝乘机新规首日乱象:机场暂存、自弃、快递全上线!

¤ 小米YU7交付竟要等56周!黄牛加价1.7万倒卖订单,雷军又一次引爆市场!

¤ 比亚迪突然叫停价格战!7月1日起限时一口价政策全面取消!

¤ 12岁女孩被继母喂食1600颗泻药!人性泯灭,令人发指!

¤ Steam夏日特卖狂潮来袭!PC玩家年度盛宴,钱包准备好了吗?!

📬 详情点击下面讯息查看😄

🆕 国内成品油价或迎年内最大涨幅

🆕 上海地铁支付试点范围扩展至全线网

🆕 充电宝乘机新规首日机场应对

🆕 小米YU7交付时间长,黄牛加价转售

🆕 比亚迪叫停价格战

🆕 新治安管理处罚法来了

🆕 12岁女孩被继母喂食1600颗泻药

🆕 Steam夏日特卖正式开启

标签:#科技资讯 #新闻摘要 #科技新闻

👋👋 大家晚上好!😆😆

📮 频道 | 🪧 群聊 | 中文包
🔖 Steam夏促 | 年中最大折扣季,3A游戏狂跌史低价

 Steam一年一度的夏日特卖已全面开启!这波大促直接把一票3A大作砍到骨折:比如《赛博朋克2077》只要104元,《对马岛之魂》跌破三百,《小小梦魇2》甚至不到12块。新史低+老史低扎堆上阵,年中剁手正当时

『 活动截止25年7月10日上午10:00

🌐 Steam夏促史低/新史低游戏推荐:
新史低:
🔘《赛博朋克2077》 原298➠现价104.30元
 🔘《漫威银河护卫队》 原194➠现价29.4元
 🔘《小小梦魇2》 原118➠现价11.8元

史低:
🔘《博德之门3》 原298➠现价238.4元
 🔘《刺客信条:影》原348➠现价261元
 🔘《无主之地3》 原199➠现价9.95元
 🔘《战神4》 原345➠现价138.00元
 🔘《黑神话:悟空》 原268➠现价214.40元
 🔘《苏丹的游戏》 原80➠现价68元
 🔘《对马岛之魂》原398➠现价266.66元
🔘《第一狂战士:卡赞》 原258➠现价206.40元


 我劝你别再加愿望单了,这价位不买,等下一次可能就该全价买情怀了

📬 Steam详情活动页

标签:#Steam #Steam夏促 #游戏折扣 #赛博朋克2077 #战神4 #无主之地3

📮 频道 | 🪧 群聊 | 中文包
🔖 KiddoWorksheets & PaperMe | 儿童练习纸 + 自定义打印纸神器

 从启蒙练习进阶学习,KiddoWorksheets 提供大量学前至小学免费打印练习纸,涵盖字母、拼写、数学、涂色等主题,适合家长和教师日常教学。搭配 PaperMe 自定义纸张生成器,支持制作横线、方格、康奈尔笔记、乐谱等多种模板,参数可调、高清 PDF 导出,覆盖从绘画到项目管理等多种场景,家庭打印一站解决

 练习纸不求人,教育资源自己造,孩子写作业也更带劲

📬 KiddoWork | 📬 PaperMe

标签:#KiddoWorksheets #PaperMe #学习 #纸 #打印纸模板 #练习纸

📮 频道 | 🪧 群聊 | 中文包
Back to Top