聚焦 科技、软件与AI领域 的优质内容分享
每日精选 各种实用软件、AI工具、GitHub 优质项目、iOS&安卓(破解)脚本(软件)、4K影视资源与玩机技巧,让探索科技成为生活方式

💬 讨论组: @JianjiaoQun
🔍 频道索引: @TGSearchCNBot
📂 搜索群: @XiuerSearch
☁️ 云盘合集: @XiangxiuNBB
🎬 精品影视: @Oscar_4Kmovies

广告/合作: @XiangxiuerBot
我们不只是搬运资源,更在传递好奇与创造的力量
已开奖
  秀儿联合Forward新视界举行的软件永久兑换码抽奖活动马上开奖啦 没参与的小伙伴来参与一下哦

🟠定时开奖日期:今天中午 12:00

😄 点击此处参加抽奖 😄
☁️ 抽奖详情: Tap Here

因中奖系统自动开奖延迟,故原定1小时改为开奖之后4号0点之前找 @xiangxiuerBot 凭中奖截图领奖哦 逾期作废掉~
🔖 MountMate | Mac外接硬盘一键挂载卸载神器

 MountMate 是专为 Mac 用户设计的轻量级硬盘管理工具,菜单栏实时查看磁盘状态一键挂载/卸载,还能显示可用空间。全程离线使用、保护隐私,界面简洁支持深浅色主题,是外接硬盘党必备利器!

 一插就转?别让硬盘抢你 CPU,MountMate 控住它!

🐙 MountMate

标签:#MountMate #Mac #硬盘 #硬盘清理 #硬盘管理

📮 频道 | 🪧 群聊 | 中文包
🔖 洛雪音乐 | IKUN魔改版 可下载无损音质歌曲,内置音乐源-原版功能全补上

 这款基于洛雪音乐的魔改版「ikun-music」,支持 Windows、Mac、安卓 三端,主打就是能下歌!开启内置音源后即可搜索、播放、下载,还支持导入自定义源,最高无损音质通通拿下,只需在“设置”中勾选自定义源,并开启下载功能,这样原版缺失的下载功能这下补全了

 原版不支持下载,魔改版来凑,能搜能播还能下,连无损音质都安排上了,不装一个说不过去

☁️前一段Github仓库404啦,现在恢复啦

📃 IKUN Music 客户端备份
[☁️不是最新版 最新版请去Github仓库下载]

🎵 洛雪音乐源合集

🐙 ikun桌面端

标签:#ikunMusic #洛雪音乐 #lxmusic #音乐 #无损音乐下载 #音源

📮 频道 | 🪧 群聊 | 中文包
🔖 足控社 | 解锁视频会员/金币/无限畅看

还在为看个会员视频限时限次而抓狂?足控社直接给你全开权限——会员视频、金币视频、付费资源统统解锁

📹 足控社在线网页/APP安装

🌀 QX重写 [☁️H5网页端]

🌐 QX&Loon脚本 [🌐轻量版]
🫥🫥🫥🫥🫥🫥🫥🫥
其他代理工具需要📝[转换]不一定保证能用
🔘如果您无意看到闲鱼售卖
🔘请伸出您宝贵的手指举报
*️⃣作者频道 (伟哥)


标签:#少儿不宜 #足控社 #足控 #脚本

📮 频道 | 🪧 群聊 | 中文包
7月3日·秀儿科技报 ▎星期四·精选资讯

¤ 央行重磅新规!买金超10万竟要上报,你的钱包被“盯”上了?!

¤ 14岁顽劣少年被法律“盯上”!屡教不改,后果究竟有多严重?!

¤ 苏州小伙拒服兵役,惨遭重罚:户口簿永久“留疤”?!

¤ 1080万豪宅入住前“惨遭水淹”!楼上竟漏下几吨水?!

¤ 夫妻迁户口惊现“凭空多娃”!这究竟是谁的孩子?!

¤ 列车停滞3小时乘客怒砸窗!真相曝光,谁对谁错?!

¤ 我国科技文献平台免费开放!全球用户狂喜,知识壁垒彻底被打破?!

¤ 电商平台全面“封杀”3C贴纸产品!

¤ 腾讯回应微信AI搜索隐私泄露!你的聊天记录要“开盒”?!

¤ 高校论文竟暗藏AI“作弊指令”!AI打高分黑幕曝光!

¤ 百度搜索十年最大改版突袭!


📬 详情点击下面讯息查看😄

🆕 央行:买金、宝石超10万元需上报

🆕 14岁屡教不改,法律出手了

🆕 苏州通报一起拒服兵役案例

🆕 1080万买房270万装修,入住前被淹

🆕 夫妻迁户口发现凭空多出一个小孩

🆕 列车停滞3小时乘客砸窗透气被带走

🆕 我国自主创建的全球科技文献数据新平台上线

🆕 淘宝、京东、拼多多等电商平台禁止搜索3C贴纸产品

🆕 多家高校被曝论文暗藏指令,诱导AI打高分

🆕 腾讯回应微信AI搜索“个人隐私被开盒”

🆕 百度搜索进行十年来最大改版

标签:#科技资讯 #新闻摘要 #科技新闻

👋👋 大家下午好!😆😆

📮 频道 | 🪧 群聊 | 中文包
🔖 CapCut 国际版 | v14.6.0 解锁Pro会员

 解锁版直接开放会员素材库+高级功能,支持关键帧动画、色度键、自动字幕、背景去除、文字转语音等,操作简单但功能够专业,适合短视频博主和剪辑小白一键出片

😆 友情提醒大家3点:

1️⃣没有注册过Capcut的用户,直接Google账号登录是登录不上的,请到官网注册,然后在打开APP 邮箱+密码登录即可

2️⃣ Pro功能请APP内找到设置-企业创作者模式 打开即可

3️⃣ 软件内只能导出1080P画质 我已经替你们试过啦

📃 CapCut 国际版Pro解锁版

标签:#CapCut #剪映国际版 #视频剪辑 #剪辑 #编辑 #视频

📮 频道 | 🪧 群聊 | 中文包
🔖 SnaPtube | v7.42.0 解锁版,Youtube高清视频音频一键下载

 支持从 YouTube、TikTok、Instagram、Facebook 等上百站点下载视频,直接转 MP3 也轻松搞定,解锁版还能下载超清分辨率,界面简洁流畅,堪称白嫖党的视频收藏神器

 一边刷短视频一边存素材,像我这样全靠它悄悄攒了个影视资料库

📬 SnaPtube Youtube视频下载

标签:#SnaPtube #tiktok #Facebook #Youtube #视频下载 #视频 

📮 频道 | 🪧 群聊 | 🎨 中文包
🔖 限免内购应用 | 沉浸式打码:离线人脸遮挡神器,隐私不留痕

 专为微信、QQ、小红书等社交截图设计的本地AI隐私打码工具,支持头像、昵称、人脸自动遮挡,还能做到几乎无痕的沉浸式处理,图片发圈不怕露隐私、不怕被社死

☁️限免有时效性请注意时间
☁️购买界面中没有显示金额,说明就是免费
🎮设备需装有 iOS 17.0或更高版本

 发图前不打码?你是想让群友顺藤摸瓜翻你朋友圈还是咋地

🏬 沉浸式打码  [💰终身购买¥0元]

标签:#马赛克 #模糊特效 #打码 #AI #人脸遮挡 #限免

📮 频道 | 🪧 群聊 | 中文包
📺 《疾速追杀:芭蕾杀姬 Ballerina》(2025)4K 杜比视界&HDR流媒体版 杜比全景声DDP5.1.Atmos 简英特效字幕

📃 六大网盘合集

标签:#电影 #疾速追杀 #芭蕾杀姬 #疾速追杀芭蕾杀姬

📮 频道 | 🪧 群聊 | 中文包
🔖 enableAppleAI | 让国内 Mac 永久激活 Apple Intelligence 功能

 enableAppleAI 是一个轻量开源工具,能在 禁用 SIP 后一条命令开启 Apple Intelligence,无需长期后台、也不需持续关闭 SIP,关键是还能启用 相册中的消除功能,国内用户终于能稳定体验 Apple AI 了

 低调试用,不然苹果要真“智能”起来,可就真被封了

🐙 enableAppleAI

标签:#enableAppleAI #AppleIntelligence #Mac #AI #AppleAI

📮 频道 | 🪧 群聊 | 中文包
🔖 Wallhaven | 高清壁纸库,搜索强大,风格全覆盖

 Wallhaven 拥有海量2K/4K/超宽屏壁纸资源,支持按关键词、颜色、分辨率等条件精细筛选,动漫、极简、风景等风格一网打尽,注册可建收藏夹,不注册也能白嫖下载,极简界面体验也很顶!

 壁纸挑花眼?直接上 Wallhaven 搜搜看

📬 Wallhaven

标签:#Wallhaven #壁纸 #4K壁纸 #高清壁纸 #动漫壁纸

📮 频道 | 🪧 群聊 | 中文包
7月2日·秀儿科技报 ▎星期三·精选资讯

¤ 高铁充电宝大松绑!不查3C标识,登机党狂喜!

¤ 微信年度“神功能”上线!朋友圈点赞红点终于消失了?!

¤ 《新华字典》惊爆“小孩是累赘”言论!出版社紧急回应!

¤ 业主装修挖出“人骨”!警方回应:竟是买土挖到坟,吓哭邻居!

¤ 虐猫考生第一入围事业编被取消资格!正义虽迟但到!

¤ 83名大学生期末集体作弊被抓!高校通报震动教育界!

¤ 银行女职员诈骗近亿!6000万狂打赏男主播,豪掷千金的背后!

¤ 安兔兔6月安卓旗舰性能榜出炉!你的手机上榜了吗?!


📬 详情点击下面讯息查看😄

🆕 12306:高铁携带充电宝无需3C标识检查

🆕 微信上线不接收共同好友点赞提醒功能

🆕 《新华字典》例句“小孩是累赘”引争议

🆕 河南业主装修挖出多块人骨

🆕 网传虐猫考生入围事业编被取消资格

🆕 山东一高校83名学生期末考核违规作弊

🆕 五台山僧人将米扔出殿外被劝返回家

🆕 现金买黄金钻石超10万元需上报

🆕 银行女职员诈骗近亿元:花6000万打赏主播

🆕 安兔兔公布6月安卓旗舰手机性能排行

标签:#科技资讯 #新闻摘要 #科技新闻

👋👋 大家下午好!😆😆

📮 频道 | 🪧 群聊 | 中文包
📺 《雷霆特攻队 Thunderbolts》(2025)4K 杜比视界&HDR 流媒体版 杜比全景声DDP5.1.Atmos 简英特效字幕

📃 六大网盘合集

标签:#电影 #雷霆特工队 #新复仇者联盟

📮 频道 | 🪧 群聊 | 中文包
秀儿の科技软件|资源分享社🎀
🔖 Msky公益服 | 天天掉码,600T片库全白嫖  600T超大影视资源盘,集齐11932部电影+6020季剧集,看片如开盲盒!每日掉码送号,注册免费还能玩猜码游戏,不氪一分钱也能爽爽白嫖  别怪我没提醒,名额只放1000个,再犹豫只能眼看别人爽 😌Msky频道 | Mskey群组 ▶️开号Bot:@GYFMsky_bot ☁️保号规则:100签到+活跃1次发言 已经没了😄😄 腐竹还给了我们频道几个公益服的注册码我此贴文中进行猜码活动,大家可以来试试哦 1️⃣ MSKY-30-Re…
Msky公益服注册码还有最后5个,大家上一局活动没抢到的,试试这次吧

▶️开号Bot:@GYFMsky_bot 
☁️保号规则:100签到+活跃1次发言

都没了
1️⃣ MSKY-30-Register_7E*h5rZ*Jh

提示:是物理学中“力”的符号,也是“频率”的单位赫兹(Hertz)之前那个字母。
提示:在摩尔斯电码中,它被表示为“·—··”。它也常被用来代指“左边”(Left)


2️⃣ MSKY-30-Register_q*OYW*5o93
AI出题错误 作废


3️⃣ MSKY-30-Register_8*vb*NMPmL

提示:是国际象棋中“兵”的缩写首位。
提示:在化学元素周期表中,元素“铍”的符号位于第几位


4️⃣ MSKY-30-Register_VcXef*U*mj
挖坑哇错了 这个作废了

5️⃣ MSKY-30-Register_nu*h*FHfNI

提示:是阿拉伯数字的开端,也是一根独立的棍子
提示:是构成水的两个化学元素中,原子量较大的那个


答出来了 不要忘记在评论区晒出你兑换的截图哦!

标签:#Msky #emby #公益服 #影视 #开注

📮 频道 | 🪧 群聊 | 中文包
🔖 Msky公益服 | 天天掉码,600T片库全白嫖

 600T超大影视资源盘,集齐11932部电影+6020季剧集,看片如开盲盒!每日掉码送号,注册免费还能玩猜码游戏,不氪一分钱也能爽爽白嫖

 别怪我没提醒,名额只放1000个,再犹豫只能眼看别人爽

😌Msky频道 | Mskey群组

▶️开号Bot:@GYFMsky_bot
☁️保号规则:100签到+活跃1次发言

已经没了😄😄
腐竹还给了我们频道几个公益服的注册码我此贴文中进行猜码活动,大家可以来试试哦
1️⃣ MSKY-30-Register_**mJugq8aQ
提示:off反义词是?


2️⃣ MSKY-30-Register_ldfQLfXJ*Z
提示:哪个数既不是奇数也不是偶数?


3️⃣ MSKY-30-Register_6fU**VYsSX
提示:狗🐶的谐音英文是什么?


4️⃣ MSKY-30-Register_bt*m6CoZf8
提示:今天几号?


5️⃣ MSKY-30-Register_*9HylCi0C*
提示:柠檬富含什么?
提示:1-10中已婚男人最喜欢的数字是什么?


答出来了 不要忘记在评论区晒出你兑换的截图哦!

标签:#Msky #emby #公益服 #影视 #开注

📮 频道 | 🪧 群聊 | 中文包
🔖 Tiktok | v40.6.3 抖音国际版 解锁全部国家任意切换版+视频去水印+去广告+高度自定义功能

🏬苹果端 v40.6.0 | 🖥安卓端 v40.6.3

⚠️ 登录不上的看这里

标签:#Tiktok #去水印 #抖音 #抖音国际版

📮 频道 | 🪧 群聊 | 中文包
7月2日·秀儿科技报 ▎星期三·精选资讯

¤ 马斯克惊天计划!2026盲人复明,2028人类变AI,颠覆世界?!

¤ 拒执罪新规7月1日生效!老赖末日降临,判决书不再“打白条”!

¤ 证监会换新Logo引爆股民狂欢!“解套有望了”霸屏热搜?!

¤ 华系车重磅补贴!河南狂撒钱,每车最高3000元,定向扶持国产车!

¤ 充电宝上高铁新规曝光!不查3C、不限品牌,只看能量值?!

¤ 美团“浣熊食堂”大揭秘!三年狂建1200家,外卖厨房要变天?

¤ 全国首个互联网互动广告合规指引出炉!广告一键关闭,告别“牛皮癣”!

¤ 《哪吒之魔童闹海》狂轰154.45亿!打破113项纪录,全球动画片票房登顶!

📬 详情点击下面讯息查看😄

🆕 拒执罪新规7月1日施行

🆕 浙江发布全国首个互联网互动广告合规指引

🆕 长沙拟将中华田园犬移出《危险犬只名录》

🆕 证监会更换新logo

🆕 马斯克公布脑机接口最新规划

🆕 河南省上牌20万元及以上“华系车”每车补贴3000元

🆕 国铁12306回应“充电宝上高铁”要求

🆕 美团宣布正式推出“浣熊食堂”

🆕 首批二代身份证迎来换证高峰

🆕 电影《哪吒之魔童闹海》最终票房154.45亿

标签:#科技资讯 #新闻摘要 #科技新闻

👋👋 大家晚上好!😆😆

📮 频道 | 🪧 群聊 | 中文包
🔖 XiaoMusic | 让小爱音箱秒变无限点歌机

 XiaoMusic 解锁小爱音箱封印,支持语音点歌yt-dlp自动下载音乐本地播放音频文件,还能管理歌单、收藏夹,Web 控制台操作简洁清爽。搭配 Docker 一键部署,立刻把小爱变成全能家庭 KTV,不再受限官方资源!

 一声“小爱播放DJ”,下一秒全屋摇滚上线!

📬 XiaoMusic | 🐙 XiaoMusic

标签:#XiaoMusic #小爱音箱 #yt-dlp #语音点歌 #音乐

📮 频道 | 🪧 群聊 | 中文包
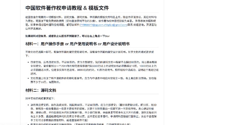
🔖 China software copyright | 软件著作权申请全套模板和详细教程

 提供申请表、源码文档、用户手册等全流程模板,附带代码行数统计工具与补正指南,覆盖个人与企业场景,助你一次性通过审核不踩坑

 一份模板在手,申请不再像打怪通关

🐙 China-software-copyright

标签:#Chinasoftwarecopyright #软件著作权 #著作权申请模板 #著作权

📮 频道 | 🪧 群聊 | 中文包
🔖 HivisionIDPhotos | 开源AI证件照神器

 轻量离线运行,一键搞定证件照抠图、排版、美颜、尺寸定制,支持多平台部署和Gradio Web 界面,还可打包进小程序或客户端,简直是隐私友好型找工工具首选

 证件照别再花冤枉钱,动动手指自己搞定

📬 在线使用 | 🐙 HivisionIDPhotos

标签:#HivisionIDPhotos #证件照 #AI #抠图

📮 频道 | 🪧 群聊 | 中文包
Back to Top