秀儿の科技软件|资源分享社🎀
07:25 · Apr 30, 2023 · Sun
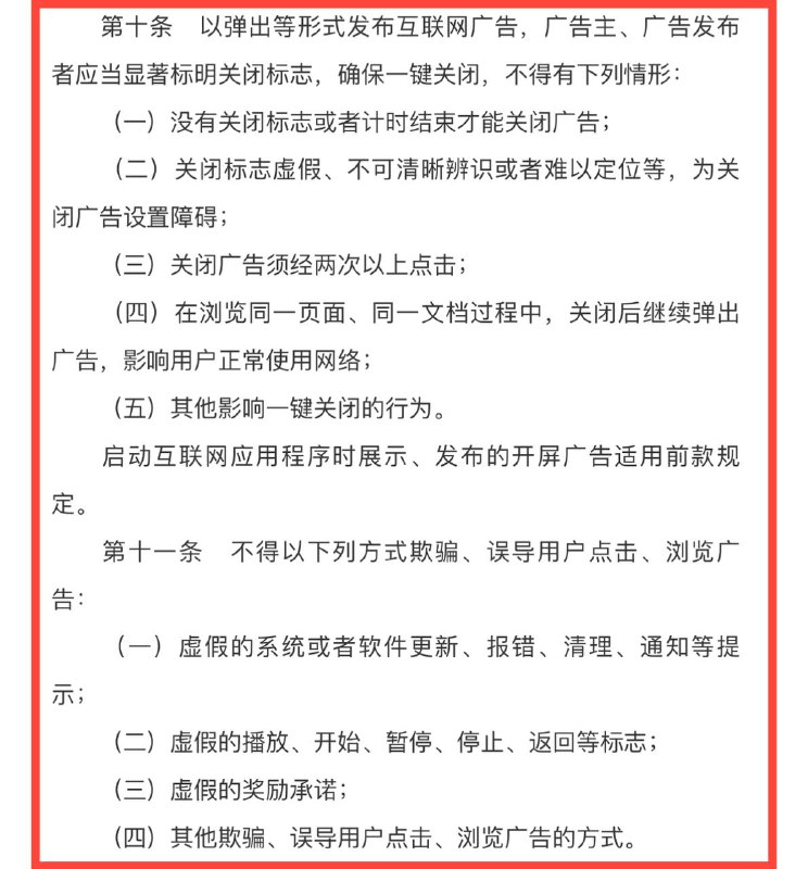
5月1日起实施 ▎互联网弹出广告应确保一键关闭
新修订的《互联网广告管理办法》5月1日起施行。
针对弹出广告“过多过滥”问题,办法明确,广告主、广告发布者应当显著标明关闭标志,确保一键关闭。
↘️
互联网广告管理办法
https://gkml.samr.gov.cn/nsjg/fgs/202303/t20230320_353974.html
🦊
狐说发布:
@jianjiaopd
💬
激情讨论组:
@jianjiaoqun
Home
Powered by
BroadcastChannel
&
Sepia